Friday March 2026

হটলাইন

সেবা এবং ধাপ

নং শিরোনাম সেবার ধাপ কার্যকলাপ
  
মিউটেশন দেখুন
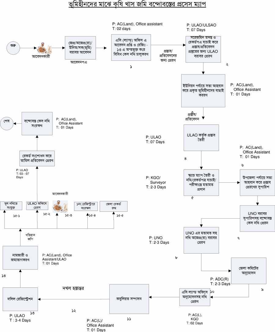
ভূমিহীনদের মাঝে খাসজমি বন্দোবস্তের প্রসেস ম্যাপ দেখুন
সেবার তালিকা দেখুন
sssssssssssssssssssssssssssssssssssssffffffffffffff দেখুন
অকৃষি খাস জমি বন্দোবস্তের প্রসেস ম্যাপ দেখুন
জলমহল দেখুন
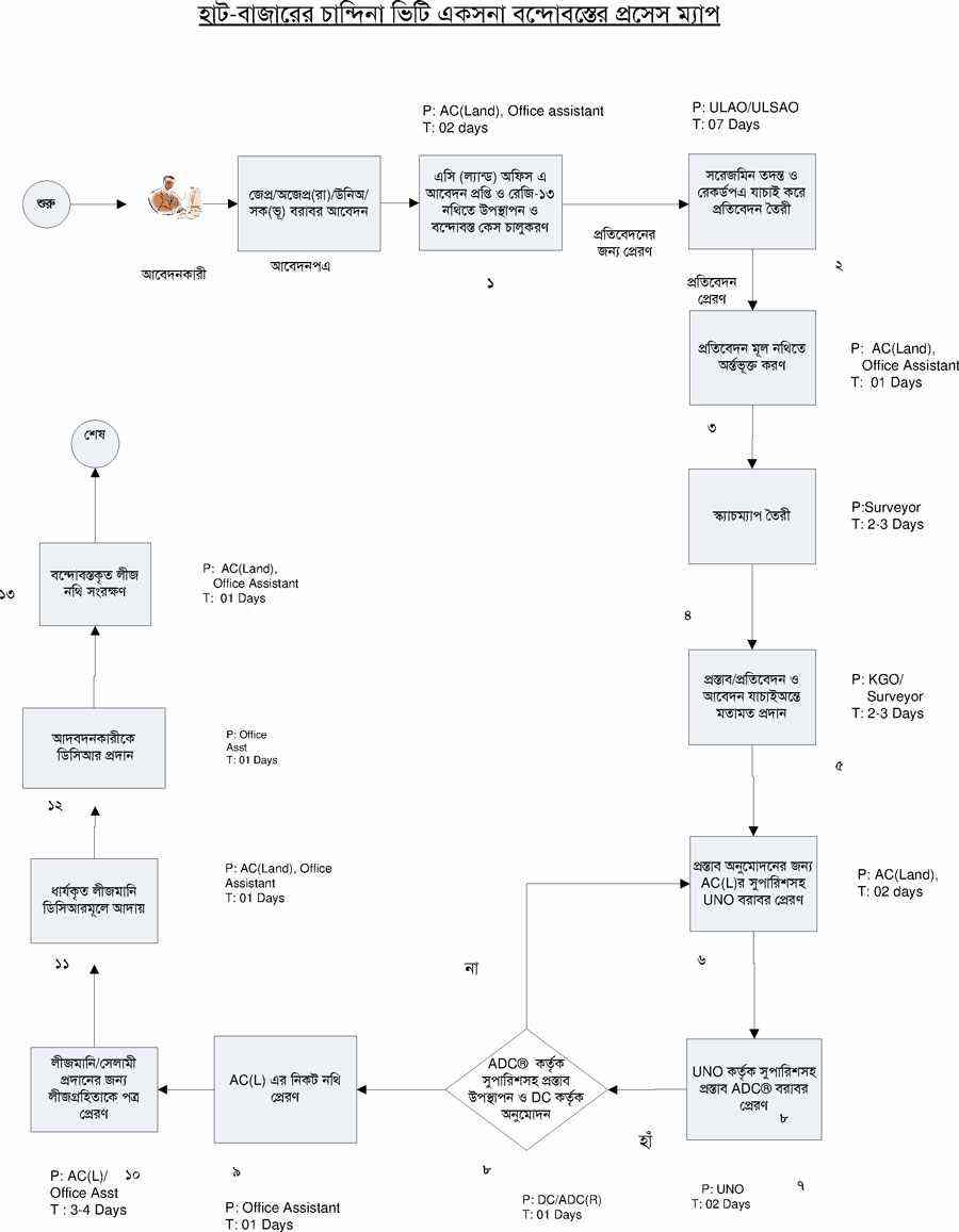
একসনা বন্দোবস্ত দেখুন
দেখছেন ১ থেকে ৭ পর্যন্ত, মোট ৭ এন্ট্রি

এক্সেসিবিলিটি

স্ক্রিন রিডার ডাউনলোড করুন